首页
学院概况
学院简介
现任领导
博士教授
岗位职责
师资队伍
专业设置
专业建设
校友风采
党建工作
党建文件
支部生活
学院动态
教学工作
教学运行
教研活动
实践教学
教研教改
学科竞赛
科研工作
科研动态
科研成果
学生工作
学工公告
团学动态
学子风采
新利18体育娱乐官网
招生动态
就业动态
质量保障
自评小组
应知应会
评估动态
督导工作
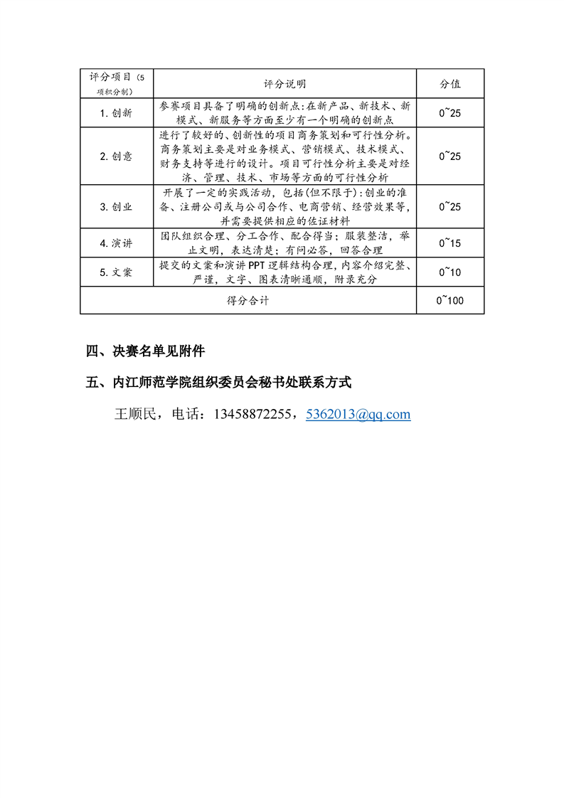
第十二届全国大学生电子商务“创新、创意及创业”挑战赛内江师范学院校级赛通知
来源:经济与管理学院
作者:编辑:刘波
点击数:
日期:2022-03-29
字体:【
大
中
小
】
【关闭窗口】
【返回顶部】
【打印文章】
版权所有:经济与管理学院
地址:四川省内江市东兴区红桥街1号 联系电话:0832-2342328 邮编:641112
新商科实验教学示范中心
map